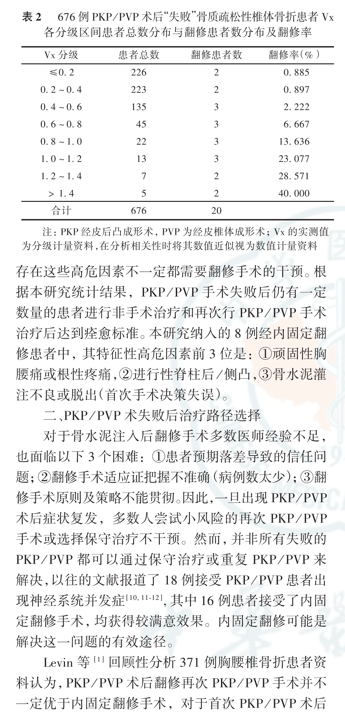
骨质疏松性椎体骨折椎体成形术术后处理策略和内固定翻修适应证研究
2020-01-13 文章来源:《中华创伤骨科杂志》 我要说
吴晓淋1 相宏飞1 张国庆1 丁文元2 郭柱1 王岩1 张弛1 王荣环1 胡有谷1 张英泽2 陈伯华1
1青岛大学附属医院骨科;2河北医科大学第三医院骨科
通信作者:陈伯华

















参考文献




2020-01-13 文章来源:《中华创伤骨科杂志》 我要说
吴晓淋1 相宏飞1 张国庆1 丁文元2 郭柱1 王岩1 张弛1 王荣环1 胡有谷1 张英泽2 陈伯华1
1青岛大学附属医院骨科;2河北医科大学第三医院骨科
通信作者:陈伯华

















参考文献




骨科在线 北京经纬在线网络科技有限公司
京ICP备15001394号-2
京公网安备11010502051256号
地址:北京市朝阳区朝阳门北大街乙12号1号楼8层08公寓H
联系电话:010-85615836
Email:orth@orthonline.com.cn